11 de julho, Aviso Público do Departamento de Energia de Guangdong sobre Projetos-Piloto Recomendados de Energia de Hidrogênio no Setor Energético.
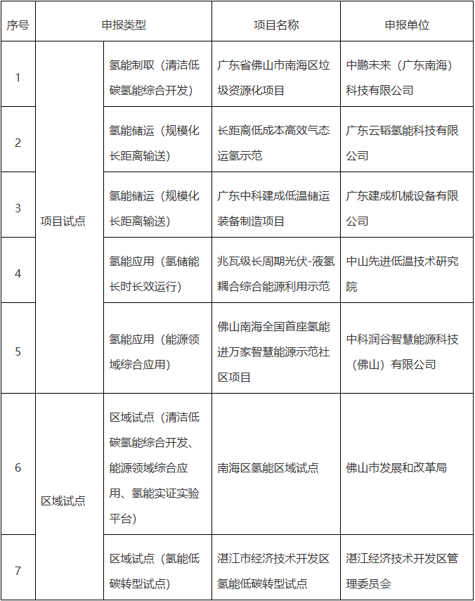
De acordo com o aviso, sete projetos de energia de hidrogênio estão incluídos: Projeto de Utilização de Recursos de Resíduos no Distrito de Nanhai, Cidade de Foshan, Província de Guangdong; Demonstração de Transporte Eficiente de Hidrogênio Gasoso de Longa Distância a Baixo Custo; Projeto de Fabricação de Equipamentos de Armazenamento e Transporte a Baixa Temperatura da Guangdong Zhongke Jiancheng; Demonstração de Utilização Integrada de Energia Acoplada Fotovoltaica-Hidrogênio Líquido de Ciclo Longo de MW; Projeto-Piloto da Primeira Comunidade de Energia Inteligente com Hidrogênio para Todos da China em Nanhai, Foshan; Projeto-Piloto Regional de Energia de Hidrogênio do Distrito de Nanhai; e Projeto-Piloto de Transição de Baixo Carbono com Energia de Hidrogênio da Zona de Desenvolvimento Econômico e Tecnológico de Zhanjiang.
Entidades requerentes incluem Zhongpeng Future (Guangdong Nanhai) Technology Co., Ltd., Guangdong Yuntao Hydrogen Energy Technology Co., Ltd., Guangdong Jiancheng Machinery Equipment Co., Ltd., Instituto de Pesquisa em Tecnologia Criogênica Avançada de Zhongshan, Zhongke Rungu Smart Energy Technology (Foshan) Co., Ltd., Departamento de Desenvolvimento e Reforma de Foshan e Comitê de Gestão da Zona de Desenvolvimento Econômico e Tecnológico de ZhanjiangZ4/>Texto completo como segue:
Aviso Público do Departamento de Energia de Guangdong sobre Projetos-Piloto Recomendados de Energia de Hidrogênio no Setor Energético
De acordo com os requisitos do "Aviso do Gabinete Geral da Administração Nacional de Energia sobre a Organização de Trabalhos-Piloto de Energia de Hidrogênio no Setor Energético" (Guoneng Zongtong Keji [2025] Nº 91), após organizar candidaturas e revisões por especialistas, nosso departamento pretende recomendar sete projetos (ver anexo) para relatório e os anuncia aqui para consulta pública.
O período de consulta é de 11 de julho a 17 de julho. Para quaisquer objeções aos projetos listados, envie feedback ao nosso departamento durante este período. Pessoas físicas fornecendo feedback devem incluir nome completo, informações de contato e materiais de apoio. Organizações devem fornecer nome oficial (com carimbo), pessoa de contato, informações de contato e materiais de apoio.
Unidade Receptora: Departamento de Novas Energias, Departamento de Energia de Guangdong
Tel.: 020-83134125
E-mail: gdnyj_xny@gd.gov.cn
Endereço Postal: Sala 817, Edifício 10, NºRua Dongfeng Central, 305, Distrito de Yuexiu, Cidade de Guangzhou (510031)
Anexo: Lista de Projetos-Piloto Recomendados de Energia Hidrogeniana no Setor Energético de Guangdong (Rascunho para Consulta Pública)
Departamento de Energia de Guangdong
10 de julho de 2025
Anexo: Lista de Projetos-Piloto Recomendados de Energia Hidrogeniana no Setor Energético de Guangdong (Rascunho para Consulta Pública)




